bunex-industries

Ampli casque pour guitare avec effets

Je n'ai plus d'amplificateur pour ma guitare électrique et être obligé de passer par un ordinateur, une carte son et des logiciels m'ennuie un peu... J'ai donc fabriqué une sorte de pré-ampli pour casque doté d'un overdrive et d'un phaser. Le montage est tout analogique et j'ai achevé un objet raisonnablement fini et utilisable en pratique.

Fonctionnement et schéma

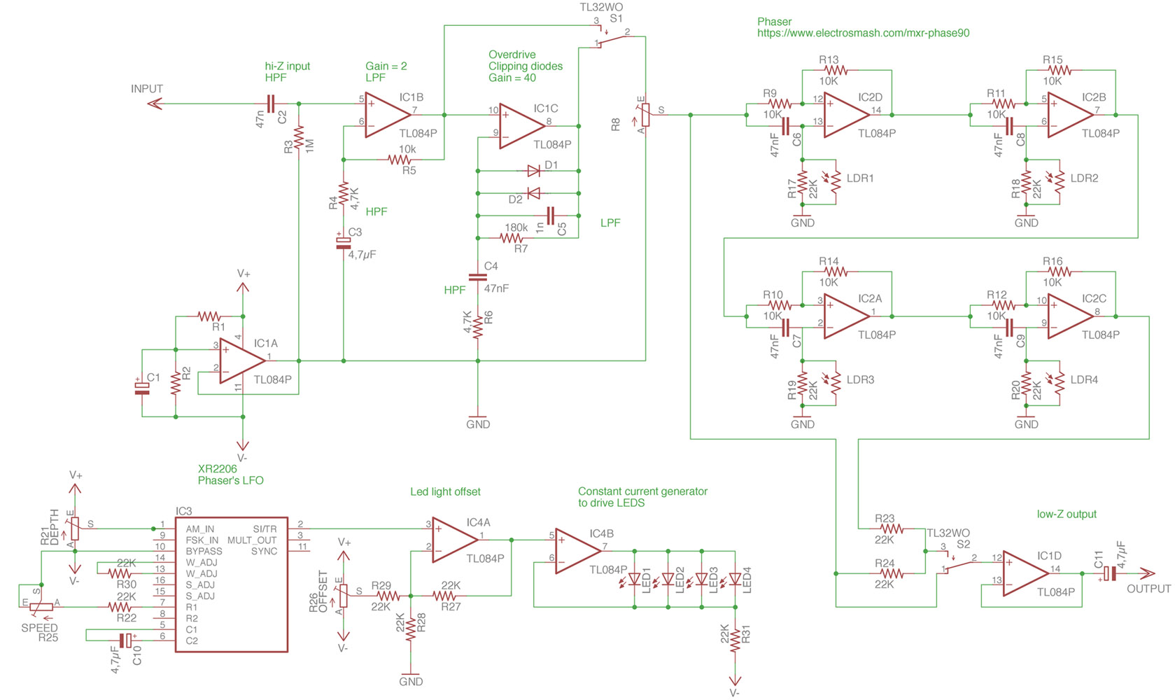
L'ensemble est, je crois, assez classique avec un étage d'entrée à haute impédance (±1MΩ) propre à recevoir le faible signal des micros de guitares avec un peu de filtrage et de gain. Ensuite vient la section overdrive avec un peu de filtrage là aussi et surtout les diodes d'écrêtage.

Le phaser est assez directement issu de ce montage. J'ai récupéré la section de déphasage mais pas les étages d'entrée et sortie, ni le LFO.

Ce module est constitué de 4 filtres "passe-tout" non-inverseurs (All-pass filter) présentant un gain constant de 1. Chaque cellule déphase les hautes fréquences par rapport aux basses fréquences d'un angle dépendant de la valeur des résistances R17 à R20.

Ne disposant pas des transistors JFET 2N5952 employés pour faire varier ces résistances (voltage controlled phaser), je les ai remplacées par des photo-résistances (ou LDR) montées en parallèle sur les résistances. Ces LDR sont éclairées par des led blanches pilotées en courant.

Le LFO est un générateur de signaux intégré aujourd'hui obsolète (mais pas introuvable) : le XR-2206. Deux potentiomètres permettent d'en régler la vitesse et l'amplitude.

La tension sinusoïdale issue du LFO est ajoutée à une tension d'offset réglable. Les trois potentiomètres du phaser (vitesse, profondeur et offset) permettent d'explorer d'assez nombreuses variations de timbre. Par ailleurs, si l'amplitude est à zéro, l'effet ne "tourne" plus et devient une sorte de filtre ajustable via le potentiomètre d'offset.

Deux interrupteurs inverseurs permettent de bypasser l'overdrive et le phaser indépendamment.

Enfin, l'étage de sortie ne devant délivrer que qu'une très faible puissance (entre 10 et 40 mW) dans le casque, un simple AOP en suiveur fait l'affaire. Ce n'est sans doute pas l'idéal si on emploie un casque de faible impédance (< 20Ω) mais le son est très bon avec des oreillettes.

Voici le schéma, les alimentations des CI ne sont pas toujours notées.

Résultats

Le son clair est propre, assez chaleureux et très bien défini. Un peu de distortion survient si on gratte très fort les cordes (ou si la pile est usée). L'overdrive me plaît beaucoup, assez crémeux, on sent encore le son naturel des cordes en arrière-plan.

Le phaser fait son office de manière très convaincante. C'est sans doute l'effet "tournant" que je préfère. Il se comporte très bien en son clair et son association avec l'overdrive est vraiment plaisante.

Voici un enregistrement dont le plus gros défaut est malheureusement le guitariste :-). À noter qu'une légère reverb arrondi le tout (oublié de l'enlever dans Garageband...). Vous reconnaîtrez peut-être Brown Sugar des Rolling Stones, Brain Damage de Pink Floyd et Flash Forward de Serge Gainsbourg !

Réalisation pratique

Pour une fois, j'ai essayé de ne pas en rester à l'expérimentation et fabriquer une sorte de "produit fini". Le boîtier est en bois et altuglass chauffé / plié. La carte n'est pas un circuit imprimé gravé mais une plaque pastillée.

Notez au premier plan, les 4 leds alignées sur un petit morceau de plaque. Les 4 LDR y sont également soudées et leur font face. Cette technique de contrôle de filtres audio via ce couple LED / LDR me semble très intéressante, surtout quand on voit la complexité des montages de VCF / VCA / VCO n'y faisant pas appel.

Quelques problèmes

N'ayant pas d'AOP plus performant que le TL084 sous la main, le montage est alimenté en 12V mini. (possible jusqu'à 24V, avec de meilleures performances).

Il y a une différence de niveau audio un peu trop forte entre le son clair et le son saturé.

La section de pilotage du filtre repose sur une conversion successive de la tension sinusoïdale issue du LFO :

  1. tension sinusoïdale vers courant sinusoïdal
  2. courant sinusoïdal vers intensité lumineuse sinusoïdale ? pas sûr... (specs. des LEDs)
  3. intensité lumineuse vers valeur de résistance LDR. (réponse des LDR)
  4. valeur LDR+resistance vers valeur de déphasage

La section de modulation de luminosité des LEDs, ou le comportement des LDR n'est sans doute pas bien maîtrisé. L'impression auditive du cycle tournant ne semble pas bien sinusoïdale. Je vois les possibilités suivantes :

Le phaser module également et involontairement le niveau audio. C'est acceptable mais lorsque les leds sont éteintes, le son est significativement plus fort. On entend un peu de bruit également.

Le phaser pollue un peu l'étage précédent quand il est bypassé. Je devrais le déconnecter entièrement et couper le LFO et les leds plutôt que simplement commuter sa sortie. Il faudrait pour cela un inverseur à 2 circuits.