bunex-industries

Le "Blameless Amplifier" de Douglas Self

M'étant intéressé un temps à la fabrication d'ampli audio, j'ai pu me rendre compte que le sujet était bien plus complexe que les nombreux schémas disponibles en ligne pouvaient laisser croire. Bien des schémas décrivent des circuits possiblement fonctionnels mais de nombreux pièges sont présents sur la route qui mène à un ampli DIY fiable et irréprochable du point de vue audio.

Combien de transistors n'ai-je pas vu partir en fumée en poussant un peu un prototype d'ampli DIY réalisé sur base des schémas de principes simples trouvés ici et là... Lorsqu'on cherche à obtenir un peu de puissance, certaines questions négligeables deviennent tout à fait prégnantes, particulièrement les questions de stabilité thermique.

Et partant d'une idée assez simple, une envie de montage courant, bon marché et relativement facile, j'en suis arrivé à remettre profondément en cause ce que je croyais comprendre du transistor et admettre que ces montages partagés vite-fait sur internet ne sont simplement pas exploitable IRL.

Certains de ces montages ont conduit à des amplis puissants et excellents, mais n'ont simplement pas duré, et ont fini par s'auto-détruire. Pourquoi ? Les causes sont multiples :

J'ai fini par me convaincre de la nécessité absolue de prendre en compte ces réalités. Il n'y a malheureusement pas grand chose à espérer des montages simples : il ne résolvent pas ces problèmes et dans mon expérience, ne tiennent pas le coup.

Pendant un temps, j'ai tout de même eu un certain succès avec ce type de circuit, encore assez simple, et moyennement puissant :

J'ai cru la partie gagnée lorsque j'ai ajouté la cellule de Boucherot et les résistances de puissance sur les émetteurs de l'étage de sortie. Je comprenais bien son fonctionnement ce qui est une condition importante de ma démarche. Mais il a fini par mourir lui-aussi au cours d'une fête. par ailleurs, du fait de la présence centrale d'un ampli-op, il aurait été difficile de le faire plus puissant.

J'ai dû me tourner vers les montages avec une circuiterie plus élaborée et une liste de composants nettement plus longue. Au fond, cette disparité de complexité ne pouvait qu'être suspecte... Mais lequel choisir avant de se lancer ? Quelle garantie ? Comment aborder ces circuits analogiques si subtils et difficiles à décrypter ?

J'en étais là lorsque la lumière m'est enfin apparue sous la forme d'un ouvrage dont je n'ai compris que plus tard l'importance. Le très remarquable : Audio Power Amplifier Design Handbook de Douglas Self.

Ce livre, technique mais très lisible et plaisant pour qui s'intéresse au sujet, traite de tous les aspects relatifs au design et à la fabrication d'un ampli hifi et à l'évaluation objective de ses performances. Il donne aussi énormément d'informations sur l'alimentation, et les sous-systèmes.

Une attention particulière est portée sur les multiples formes de distortions, leur cause et leur atténuation. De ces considérations exigeantes découle un schéma de montage qualifié – non-sans raisons ni humour – de "Blameless" (irréprochable, sans défaut).

Le domaine des audiophile et de la hifi recèle de nombreux mythes techniques dont il n'est pas toujours facile de s'extirper, on nage rapidement dans une certaine subjectivité, et peut-être parfois, dans une hyper-exigence inutilement coûteuse, plus motivées par un certain snobisme que par l'honnêteté intellectuelle.

Douglas Self, à mon sens, remet les choses à leur place de la meilleure façon. Cet ampli ne prétend à aucun superlatif mirifique, il remplit simplement sa fonction, s'applique à réduire les problèmes inhérents à l'amplification électronique à des niveaux très inférieurs aux seuils d'audibilité, et de ce fait, devient "impossible à blamer" :-)

Le montage présenté dans cette page est assez directement issu des schémas et recommandations de ce cher Douglas. Mais plus encore qu'offrir des schémas, ce livre m'aura apporté une véritable compréhension de ce qui se joue dans un ampli audio. Je recommande très vivement sa lecture à tout maker intéressé par un tel projet.

Principe de fonctionnement

Cet article n'est pas une revue en profondeur du fonctionnement détaillé de l'ampli. Le sujet est trop vaste et je ne vois pas trop l'intérêt pour le lecteur de lire du Douglas Self mal paraphrasé ! Voici tout de même les grandes lignes :

Outre son alimentation symétrique, propre et robuste, un ampli est généralement constitué de trois "étages", plus ou moins sophistiqués, et de plusieurs sous-systèmes optionnels.

Il existe toutefois de très nombreux designs et topologies, dont certaines sont très éloignées de ce qui suit. On parle de classes d'amplification. Le Blameless Amplifier fonctionne en classe AB.

  1. Étage d'entrée
  2. Étage d'amplification en tension
  3. Étage de sortie

Circuits auxillaires

Les sous-systèmes optionnels sont pour beaucoup tournés vers la protection de l'ampli lui-même et des hauts-parleurs. À cela s'ajoutent éventuellement des fonctions audio ou "de confort".

On pense aux haut-parleurs qui doivent être absolument protégés contre la présence d'une tension continue en sortie, ou à une protection contre les courts-circuits accidentels sur la sortie qui auraient pour effet la destruction instantanée des transistors. Enfin, on préfère généralement laisser passer quelques secondes entre la mise sous tension de l'appareil et la connexion des haut-parleurs (éviter des bruits et "plops"). Un circuit de temporisation de relais peut remplir cette tâche.

Si plusieurs sources doivent être connectées, on peut vouloir un sélecteur d'entrée, et même une télécommande. Si l'ampli est stéréo (sans doute :-) on peut désirer un réglage de balance gauche/droite.

Un correcteur de tonalité grave / médiums / aigus est souvent présent.

Certaines sources de signal peuvent être embarquées dans l'ampli. On pense par exemple à un préampli phono et sa correction de tonalité normalisée RIAA, ou aujourd'hui, un module récepteur Bluetooth.

On peut également imaginer toutes sortes d'afficheurs (vumètres)

Cet article ne s'intéressera qu'à l'amplificateur à proprement parler, et son alimentation.

Qualités audio attendues d'un ampli hifi

Outre la fiabilité, on cherche généralement à obtenir d'un amplificateur qu'il soit "neutre" ou "transparent", c'est à dire qu'il donne une image amplifiée du signal source en respectant très exactement sa forme.

Cela se traduira par les performances suivantes :

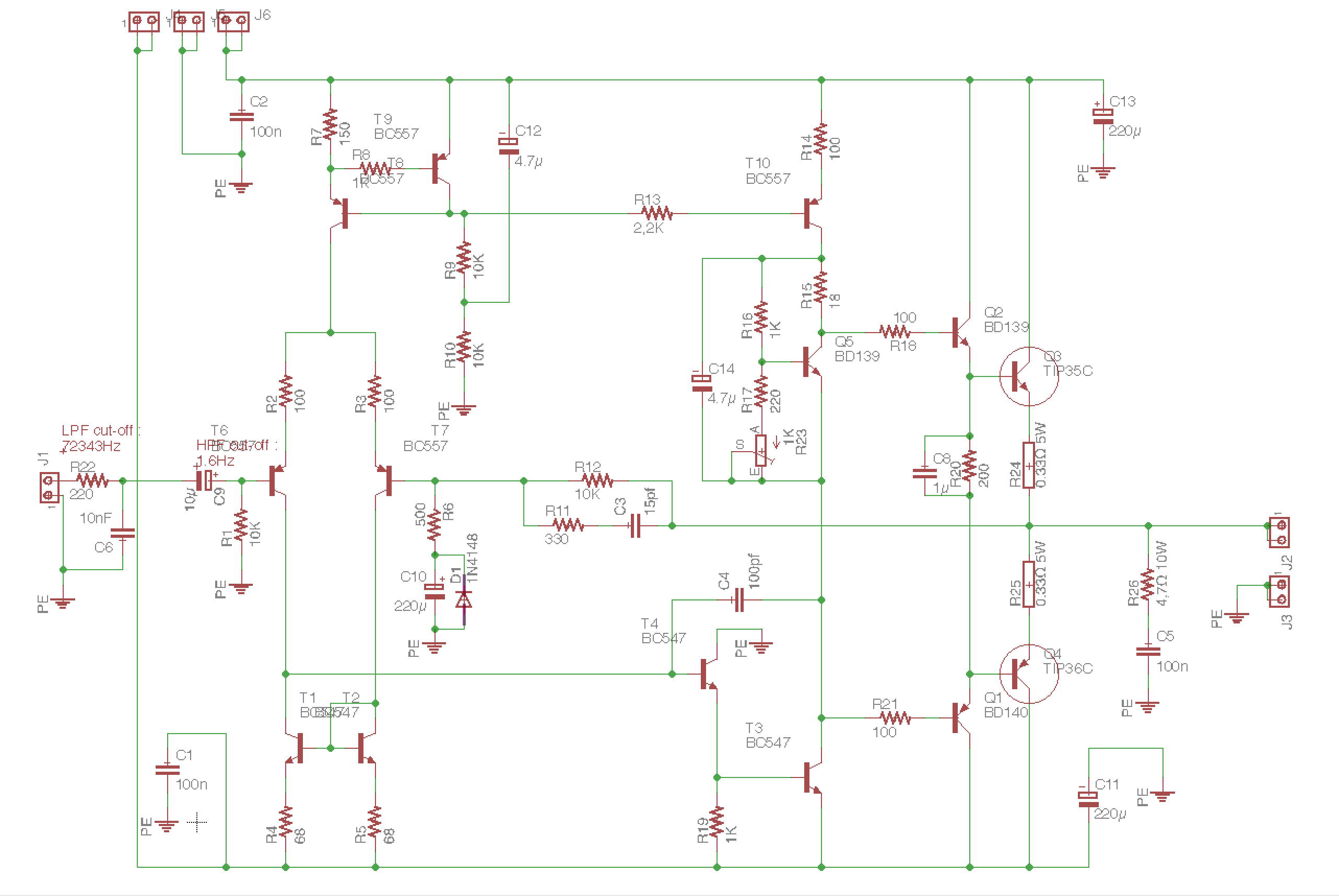
Schéma électrique et PCB

Voici le schéma complet pour une voie du Blameless. 4 amplificateurs stéréo ont déjà été réalisés en réalisant exactement ce circuit.

Voici une version annotée (elle diffère légèrement sur des points de détail). Les 3 étages sont disposés de gauche à droite :

Voici enfin un possible design de carte (ma 10ème révision !) réalisée avec Eagle.

Un effort a été accompli pour bien séparer les parties de puissance et les partie de signaux faibles, limiter les straps, et l'encombrement. Des découplages d'alimentation améliorent cette séparation. Tous les transistors de sortie seront montés sur dissipateur, le transistor du Vbe multiplier également (asservissement en température). Les connecteurs sont renvoyés sur les bords. Les condensateurs de découplage local sont relativement loins des transistors (vieillissement prématuré à cause de la chauffe).

Réalisations pratiques

Toutes les cartes ont été dessinées par mes soins et réalisées à la CNC.

En stéréo et avec l'alim, le premier modèle sorti des ateliers bunex-industries ressemblait à ceci ! :

Ou comme ceci en mode "toutes options" : Bluetooth, préampli phono, contrôle de tonalité, dans l'attente d'une mise en boîte !

Une carte prototype, un peu moins puissante :

Une mise en boîte custom :